OVERVIEW
This study compares effectiveness of SMART brain training, which focuses on metacognitive strategies, to SCORE, a traditional cognitive rehabilitation (CR) program previously developed and validated treating warfighters with a history of mild traumatic brain injury (mTBI) and persistent post-concussive symptoms (PCS).In collaboration with theTraumatic Brain Injury Center of Excellence (TBICoE) Naval Hospital in Camp Pendleton, California, this randomized controlled trial (RCT), involved 148 active-duty service members (SMs), randomly assigned to either the SMART or SCORE intervention, with outcome measures administered at the start (T1) and end of treatment (T2), and at 3 months post-treatment (T3). Researchers relied on the Global Deficit Scale (GDS), a composite of seven different objective measures of cognitive performance, as the primary outcome measure, with secondary measures including: the Neurobehavioral Symptom Inventory (NSI), Key Behaviors Change Inventory (KBCI), self-report measures of post concussive symptoms (PCS) and a cost effectiveness analysis (CEA) comparing the relative efficiencies of the two CR interventions.Results from this study showed that SMART can produce comparable outcomes to a traditional CR program in less time and with improved cost efficiencies, with participants in both interventions demonstrating improvements across all three time points. However, participants in the SMART intervention spent significantly fewer hours in treatment than those in SCORE, also resulting in an estimated 60% reduction in cost of treatment based on the latest labor statistics.Given SMART’s effectiveness (as demonstrated by reduced cognitive deficits, improved performance on cognitive tasks) and reduced time of treatment compared to traditional CR in this study, SMART is a cost effective and feasible alternative to traditional CR programs for treating PCS in active duty SMs with the goal of improving overall cognitive fitness/readiness for warfighters.
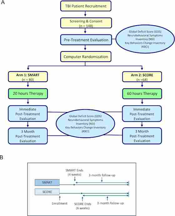
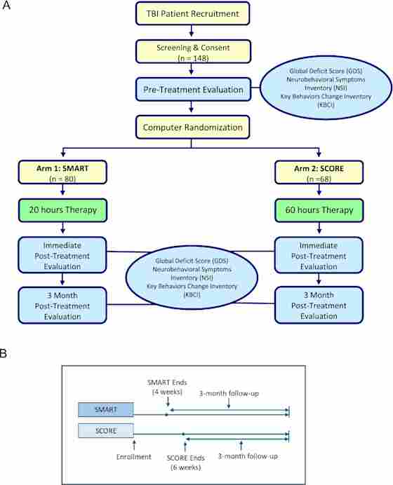
Figure 1. (A) Flow of participants through the study protocol. After screening and consent, a pre-treatment evaluation was completed to determine baseline functioning. For each treatment, evaluations were completed immediately post-treatment (at approximately 4 weeks from baseline for SMART and 6 weeks from baseline for SCORE) and at 3 months post-treatment. (B) Details the study procedure timeline.







